《冒险大作战》日常任务规划有序,分为日常和周常,节假日更有新活动增添乐趣。玩家可根据任务更新和时间安排,合理规划游戏时间,以获取丰厚的奖励。版本更新时,新内容上线,为玩家提供更多挑战与机遇。通过精心规划,玩家能更有效地利用时间,尽享游戏乐趣,同时收获满满的奖励。
模拟经营 | 4.99MB
2024-11-18
赛车竞速 | 130.99MB
生存冒险 | 39.74MB
飞行射击 | 38.81MB
生存冒险 | 4.99MB
运动健身 | 37.62MB
视频播放 | 25.03MB
学习教育 | 2.08MB
生活购物 | 4.63MB
娱乐趣味 | 24.75MB
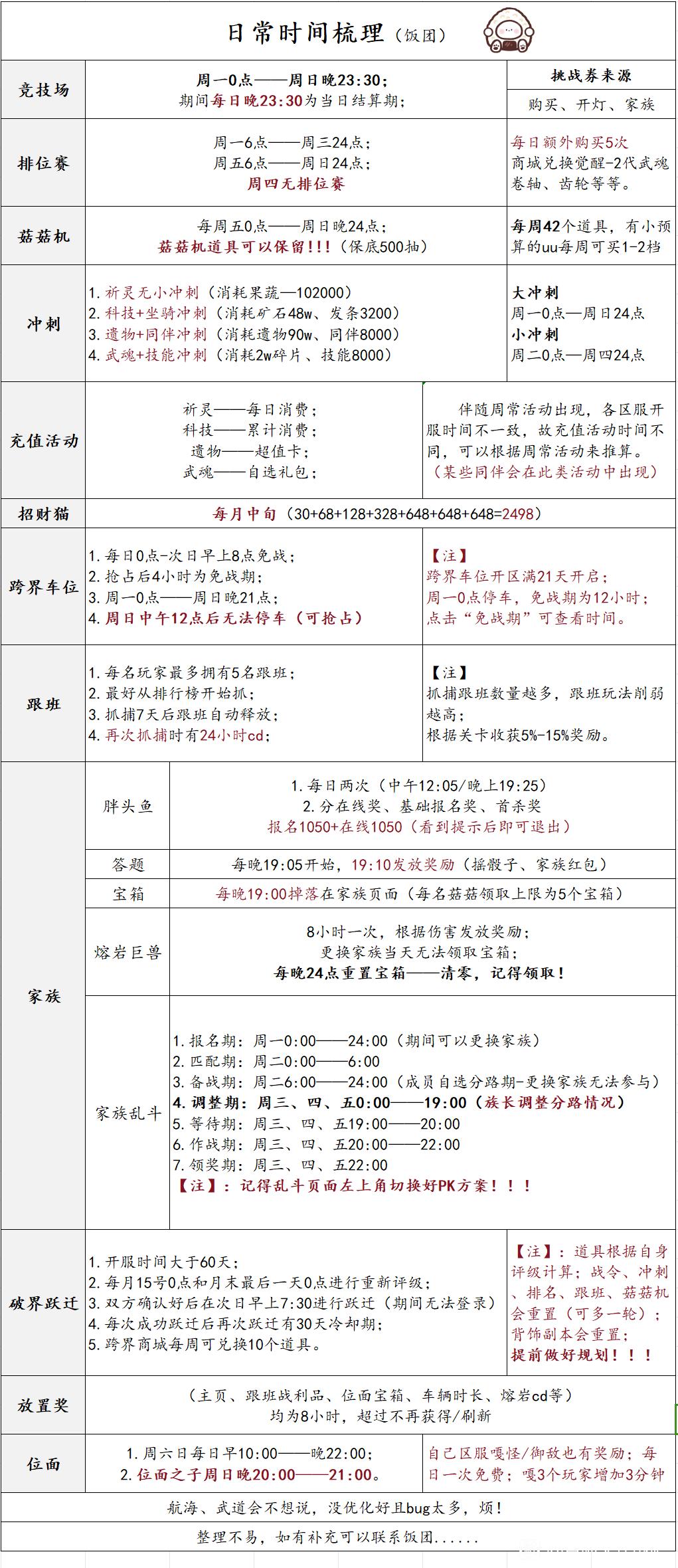
《冒险大作战》日常任务时间梳理表(饭团制作)
《冒险大作战》日常任务规划有序,分为日常和周常,节假日更有新活动增添乐趣。玩家可根据任务更新和时间安排,合理规划游戏时间,以获取丰厚的奖励。版本更新时,新内容上线,为玩家提供更多挑战与机遇。通过精心规划,玩家能更有效地利用时间,尽享游戏乐趣,同时收获满满的奖励。
《冒险大作战》日常任务时间梳理表(饭团制作)
模拟经营 | 4.99MB
2024-11-18
赛车竞速 | 130.99MB
2024-11-18
生存冒险 | 39.74MB
2024-11-18
飞行射击 | 38.81MB
2024-11-18
生存冒险 | 4.99MB
2024-11-18
运动健身 | 37.62MB
2024-11-18
视频播放 | 25.03MB
2024-11-18
学习教育 | 2.08MB
2024-11-18
生活购物 | 4.63MB
2024-11-18
娱乐趣味 | 24.75MB
2024-11-18